河南省人民政府办公厅
关于转发河南省清理规范城镇供水供电供气供暖行业收费促进行业高质量发展实施方案的通知
豫政办〔2021〕66号
各省辖市人民政府、济源示范区管委会、各省直管县(市)人民政府,省人民政府有关部门:
省发展改革委、财政厅、住房城乡建设厅、自然资源厅、市场监管局、国家能源局河南监管办制定的《河南省清理规范城镇供水供电供气供暖行业收费促进行业高质量发展实施方案》已经省政府同意,现转发给你们,请结合实际,认真贯彻落实。
河南省人民政府办公厅
2021年11月6日
河南省清理规范城镇供水供电供气供暖行业收费促进行业高质量发展实施方案
省发展改革委 省财政厅 省住房城乡建设厅
省自然资源厅 省市场监管局 国家能源局河南监管办
为贯彻落实《国务院办公厅转发国家发展改革委等部门关于清理规范城镇供水供电供气供暖行业收费促进行业高质量发展意见的通知》(国办函〔2020〕129号)要求,加快解决我省供水供电供气供暖行业收费方面存在的突出问题,降低城镇经济社会运行基础成本,不断提高水电气暖等产品和服务供给的质量和效率,增强人民群众获得感,制定本实施方案。
一、目标要求
按照权责对等、清费顺价、标本兼治、稳步推进的原则,深化我省供水供电供气供暖行业市场化改革,区分网络型自然垄断环节和竞争性环节,合理界定政府、企业、用户的权利义务,按国家规定时间全面取消供水供电供气供暖行业不合理收费,到2025年基本建立科学、规范、透明的价格形成机制和促进行业健康发展的长效机制,水电气暖等产品和服务供给的质量和效率明显提高。
二、清理取消不合理收费
(一)巩固专项治理成果。总结评估清理取消城镇供水供电供气供暖行业不合理收费专项治理行动成效,推动各地持续深入开展问题整改,确保国家明确的各类不合理收费项目全面取消到位。任何单位(个人)代收水电气暖费用时,严禁向用户加收额外费用。2021年3月1日后新建项目之前已签订协议、合同等且未履行结束的,可依据有关法律法规和政策规定协商变更协议、合同相关内容。(责任单位:各省辖市政府、济源示范区管委会、各省直管县〔市〕政府,省发展改革委、财政厅、住房城乡建设厅、市场监管局、国家能源局河南监管办)
(二)清理特许经营授权收费。市、县级政府采取特许经营协议等方式授权供水供电供气供热企业以入网费、集中管网建设费、并网配套费等名目收取专项建设费用补偿收入的,要结合理顺水电气暖价格、建立健全补贴机制,明确收费的具体取消时间、实施步骤和配套政策措施,2025年年底前全部予以取消。未取消前,合理制定相关收费标准。2021年3月1日后新建项目涉及的上述费用统一纳入土地开发支出或房屋开发建设成本,不得向用户另外收取。(责任单位:各省辖市政府、济源示范区管委会、各省直管县〔市〕政府,省住房城乡建设厅、发展改革委、财政厅、自然资源厅)
(三)、建立健全长效监管机制。加强城镇供水供电供气供暖行业监管,着力查处违法违规收费行为,及时曝光典型违规案件,对受到行政处罚的相关企业实施失信惩戒,坚决防止不合理收费行为反弹。畅通“12315”“12345”平台和市长信箱等投诉渠道,对群众关于违规收费行为的举报投诉即接即查、严肃处理。(责任单位:各省辖市政府、济源示范区管委会、各省直管县〔市〕政府,省市场监管局、住房城乡建设厅、国家能源局河南监管办)
三、合理分担接入工程费用
(一)强化企业主体责任。在城镇规划建设用地范围内,2021年3月1日后通过出让或划拨等方式取得土地使用权的项目,供水供电供气供热企业的投资界面应延伸至用户建筑区划红线,除法律法规和相关政策另有规定外,不得由用户承担建筑区划红线外发生的任何费用。供水供电供气供热业要优化接入工程设计建设方案,提高用户接入效率,降低接入工程成本,不得无故拒绝、拖延用户接入。(责任单位:各省辖市政府、济源示范区管委会、各省直管县〔市〕政府,省住房城乡建设厅、发展改革委、国家能源局河南监管办)
(二)健全合理分担机制。在城镇规划建设用地范围内,2021年3月1日后自用户建筑区划红线连接至公共管网发生的接入工程建设,费用由供水供电供气供热企业和当地政府合理分担。供水供气供热接入工程建设费用的分担办法,由当地政府结合地方财力、储备土地前期开发、水气暖价格调整等情况统筹确定。根据河南省销售电价分类适用范围和《河南省营商环境优化提升行动方案(2020版)》规定,接入1千伏及以上电压等级执行居民生活用电价格的用户、省级及以上开发区四至边界外执行工商业及其他用电价格的各电压等级用户(电动汽车充换电项目、电能替代改造和新建项目两类高压用户以及低压小微企业用户除外)的供电接入工程建设费用由当地政府承担,其他用户的供电接入工程建设费用由供电企业承担。增量配电网供电区域内的供电接入工程建设费用,由当地政府和增量配电网企业结合实际研究确定分担办法。2021年3月1日前取得土地使用权的城镇规划建设用地范围内在建项目,接入工程建设原则上按当地政府此前相关规定进行。接入工程费用由供水供电供气供热企业承担的部分,纳入企业经营成本;按规定由当地政府承担的部分,应及时拨款委托相关企业建设或者由政府直接投资建设。(责任单位:各省辖市政府、济源示范区管委会、各省直管县〔市〕政府,省住房城乡建设厅、发展改革委、财政厅、国家能源局河南监管办)
(三)完善政府分担费用筹资渠道。当地政府承担的建筑区划红线外供水供电供气供热接入工程建设费用,以及与储备土地直接相关的水电气暖等市政配套基础设施建设费用,可按规定纳入土地开发支出,不得由供水供电供气供热企业另外负担。(责任单位:各省辖市政府、济源示范区管委会、各省直管县〔市〕政府,省财政厅、自然资源厅)
四、规范工程建设安装和运维收费
(一)明晰用户承担费用情形。建筑区划红线内,无法纳入房屋开发建设成本的自建房产、工商业用户配套建设以及既有建筑增扩建或改造供水供电供气供暖管线及设备设施的费用,由用户与安装工程企业按照市场化原则协商确定。城镇老旧小区水电气暖改造(含计量装置更新)工程费用,按照“谁受益、谁出资”原则,建立改造工程费用由政府与居民、社会力量合理共担机制,具体方式和费用分摊方案由各地结合实际确定。建筑区划红线内供水供电供气供暖管线及配套设备设施的建设安装、更新改造、维修维护等费用已由政府承担的,不得再向用户收取。(责任单位:各省辖市政府、济源示范区管委会、各省直管县〔市〕政府,省市场监管局、发展改革委、财政厅、住房城乡建设厅、国家能源局河南监管办)
(二)合理纳入企业经营成本。2021年3月1日后在建和新建的商品房、保障性住房等,建筑区划红线内供水供电供气供暖管线及配套设备设施(含计量装置)的建设安装费用统一纳入房屋开发建设成本,不得另外向买受人收取。建筑区划红线内的供水供电供气供热管线及配套设备设施(含供水二次加压调蓄设施)以及建筑区划红线外由政府承担的供水供电供气供暖接入工程设施投入使用并经验收合格后,依法依规移交供水供电供气供暖企业实行专业化运营管理的,相关运行维护等费用纳入企业经营成本。建筑区划红线内按法律法规规定由燃气企业承担运行维护的成本,以及燃气表后至燃具前由燃气企业为排除安全隐患而开展的上门服务、安全检查、设施修理、材料更换等服务成本,纳入企业经营成本。(责任单位:各省辖市政府、济源示范区管委会、各省直管县〔市〕政府,省住房城乡建设厅、发展改革委、国家能源局河南监管办)
(三)推进建设安装环节市场化。建立建筑区划红线内的供水供电供气供暖建设安装环节公平开放和市场竞争机制,同步健全建设安装工程质量和安全监督管理机制。对委托供水供电供气供热企业以外的第三方建筑安装企业施工的,要邀请供水供电供气供热企业参与工程竣工验收。验收合格的,供水供电供气供热企业要提供无歧视的接入服务;验收不合格的,供水供电供气供热企业可拒绝接入,待整改合格后再予以接入。(责任单位:各省辖市政府、济源示范区管委会、各省直管县〔市〕政府,省住房城乡建设厅、市场监管局、发展改革委、国家能源局河南监管办)
五、完善价格形成机制
(一)规范政府定价行为。在省级定价目录中保留城镇供水价格、配气价格、集中供暖价格等事项。制定完善城镇供水供电供气供热定价办法和成本监审办法,按规定由企业承担并纳入企业经营成本的费用,在严格开展成本监审的基础上,通过价格逐步疏导。建立供水供电供气供热企业成本和价格信息公开机制,严格按规定程序开展价格调整,保障用户知情权和监督权。(责任单位:省发展改革委、市场监管局,各省辖市政府、济源示范区管委会、各省直管县〔市〕政府)
(二)合理制定并动态调整价格。加快建立健全以“准许成本加合理收益”为基础,有利于激励提升供水质量、促进节约用水的供水价格机制,建立健全建筑区划红线内二次加压调蓄供水成本疏导机制。按照国家统一部署,做好改革上网电价机制、取消工商业目录电价、解决电价政策性交叉补贴问题等工作,完善分时电价、差别电价机制以及非电网直供电价、高可靠性供电收费和自备电厂系统备用费等政策。完善天然气上下游价格联动机制,加快核定独立配气价格,将符合规定的燃气管网和企业自用及租赁用于储气能力建设的储气设施等纳入配气价格有效资产。稳步推进集中供热计量收费改革,逐步实行基本热价和计量热价相结合的两部制热价,暂不具备条件的地方,可按供热面积计收热费。对热电联产供热企业,结合实际采用热量比、电热能耗比、经营收入比等方式,合理分摊供热机组电、热成本。各地可建立针对清洁能源供热的补贴机制。(责任单位:省发展改革委、财政厅、国家能源局河南监管办,各省辖市政府、济源示范区管委会、各省直管县〔市〕政府)
六、严格规范收费行为
(一)规范经营者收费。供水供电供气供热企业应抄表到户、服务到户,严格按照政府规定的销售价格向终端用户收取水电气暖费用。对供水供电供气供热企业暂未直抄到户但具备表计条件的终端用户,水电气暖价格应按照国家及省有关规定执行。对暂未直抄到户且不具备表计条件的终端用户,水电气暖费用由终端用户公平分摊。物业公共部位、共用设施和配套设施的运行维护费用等,应通过物业费、租金或公共收益解决,严禁以水电气暖费用为基数加收服务类费用或其他费用。供水供电供气供热企业设施产权分界点后至用水用电用气用热器具前,为满足用户个性化需求所提供的延伸服务等,可在明确具体服务项目和内容基础上收取合理费用。严禁供水供电供气供热企业实施垄断行为。(责任单位:各省辖市政府、济源示范区管委会、各省直管县〔市〕政府,省市场监管局、住房城乡建设厅)
(二)建立收费公示机制。供水供电供气供热企业和其他经营者要建立健全各项收费及费用分摊相关信息公示制度,对符合相关政策规定的可保留收费项目要列出清单,实行明码标价,并在经营或缴费场所的醒目位置张贴收费项目、依据、范围、标准及监督电话等,主动向终端用户公开并接受社会监督,做到清单之外无收费。严禁以强制服务、捆绑收费等形式收取不合理费用。(责任单位:各省辖市政府、济源示范区管委会、各省直管县〔市〕政府,省市场监管局、发展改革委、住房城乡建设厅)
七、提升行业管理和服务水平
(一)加强统筹规划和前期开发管理。坚持先规划后建设、先地下后地上,完善编制市政配套基础设施专项规划,确保老城区与新城区及开发区互联互通、地上与地下整体协调。2021年3月1日后储备土地的,需进行必要的前期开发建设,完善与地块相关的道路及供水供电供气等配套基础设施建设方案并组织实施,确保市政配套基础设施与建设项目同步使用。(责任单位:各省辖市政府、济源示范区管委会、各省直管县〔市〕政府,省住房城乡建设厅、财政厅、自然资源厅)
(二)健全制度规范和标准体系。梳理完善供水供电供气供暖等城市基础设施规划、工程设计、工程建设、工程验收、运行维护等制度规定和技术标准,完善相关地方性法规。合理确定供水供电供气供暖工程验收标准和接入工程定额标准,加强相关标准协调衔接,推进供水供电供气供热企业直供并抄表到户,加快存量用户直供直抄改造。制定完善供水供电供气供暖行业服务质量规范和评价体系,通过行业服务质量评估、公开通报行业服务情况等方式,提升行业整体服务质量。(责任单位:省住房城乡建设厅、国家能源局河南监管办,各省辖市政府、济源示范区管委会、各省直管县〔市〕政府)
(三)深化行业“放管服效”改革。进一步放开供水供电供气供暖行业市场准入限制,通过政府和社会资本合作(PPP)、混合经营等方式引导社会资本有序进入,推动向规模化、集约化、跨地区经营方向发展。实行投资、建设、运营和监管分开,促进设计施工、工程验收、运行维护等环节公平竞争。鼓励企业分离主营业务和工程设计施工业务,同步加强工程质量管理。加强对商品房等买卖合同监管,规范与水电气暖相关条款。(责任单位:各省辖市政府、济源示范区管委会、各省直管县〔市〕政府,省发展改革委、财政厅、住房城乡建设厅、市场监管局、国家能源局河南监管办)
(四)提升企业服务效能。推动供水供电供气供热企业增强服务意识,制定标准化的服务办理流程,严格落实承诺制度,向用户提供安全、便捷、稳定、价格合理的产品和服务。推动水电气暖有关服务事项进驻政务服务大厅,积极推进申请报装、维修、过户、缴费、开具发票等“一窗受理、一网通办、一站办结”,对标先进压缩办理时限。(责任单位:各省辖市政府、济源示范区管委会、各省直管县〔市〕政府,省住房城乡建设厅、国家能源局河南监管办)
八、推进政策组织落实
(一)强化责任担当。各地、各有关部门要切实提高政治站位,主动履职尽责,建立部门联合工作机制,确保清理规范供水供电供气供暖行业收费工作落到实处。各省辖市政府、济源示范区管委会、各省直管县(市)政府对本辖区清理规范供水供电供气供暖行业收费工作负总责,要结合实际深化细化实化改革措施和相关政策,逐项分解落实工作任务。省级有关部门要按照职责分工,及时完善省级相关政策规定和工作机制,加强对市、县级相关部门的业务指导,督促各地扎实有效开展相关工作。
(二)加强风险防范。各地、各部门要稳妥推进相关改革举措,统筹兼顾各方利益,充分评估可能出现的风险,提前制定应对预案。各地政府要落实主体责任,对取消收费后属于公共服务范围的,通过财政补贴、价格补偿等方式保障公共服务供给。特别是对需要理顺价格的,要精心选择合适时机,对低收入群体予以重点关注,做好兜底保障。
(三)广泛宣传引导。各地、各部门要通过多种渠道、多种方式,广泛宣传清理规范供水供电供气供暖行业收费、促进行业高质量发展的重要意义,做好政策解读,推广经验做法,及时回应社会关切,营造良好舆论氛围。
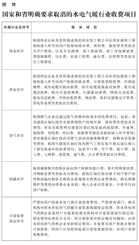
附件:国家和省明确要求取消的水电气暖行业收费项目


豫公网安备 41040002000001号


