中国政府网
河南省人民政府
繁体
版
微门户
智能问答
网站支持IPV6
进入适老模式
无障碍阅读
网站首页
鹰城快讯
走进鹰城
政府信息公开
政务服务
政民互动
站群导航
国务院信息
政府数据
当前位置:
首页
>
鹰城快讯
>
专题报道
>
万人助万企
>
惠企政策
>
其他政策
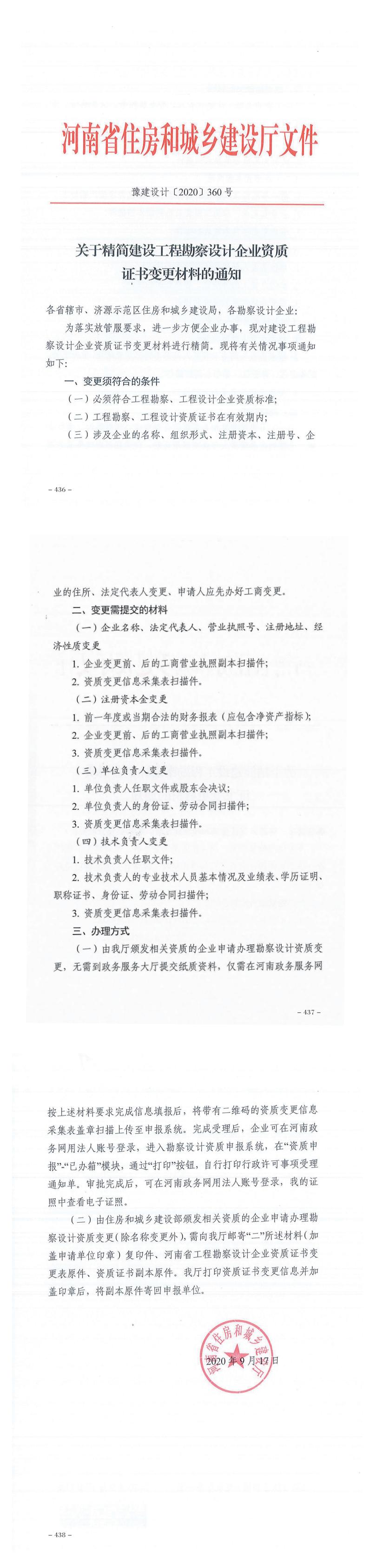
河南省住房和城乡建设厅 关于精简建设工程勘察设计企业资质证书变更材料的通知 豫建设计〔2020〕360号
来源:河南省住房和城乡建设厅
发布日期:
2021-09-29
浏览次数:
次
浏览
【打印】
【我要纠错】
【关闭窗口】
扫一扫在手机打开当前页
栏目导航
鹰城快讯
鹰城要闻
国内要闻
国务院信息
公告公示
走进鹰城
城市概况
城市发展
视听鹰城
图文鹰城
信息公开
公告公示
政府文件
政府办文件
部门解读
政府领导
互动交流
市长信箱