- 发文字号
- 索引号
- 00545225x/2025-00003
- 发布日期
- 2025-02-11
- 主题分类
- 行政审批与注册登记
- 体裁分类
- 服务对象
各省、自治区、直辖市和新疆生产建设兵团市场监管局(厅、委):
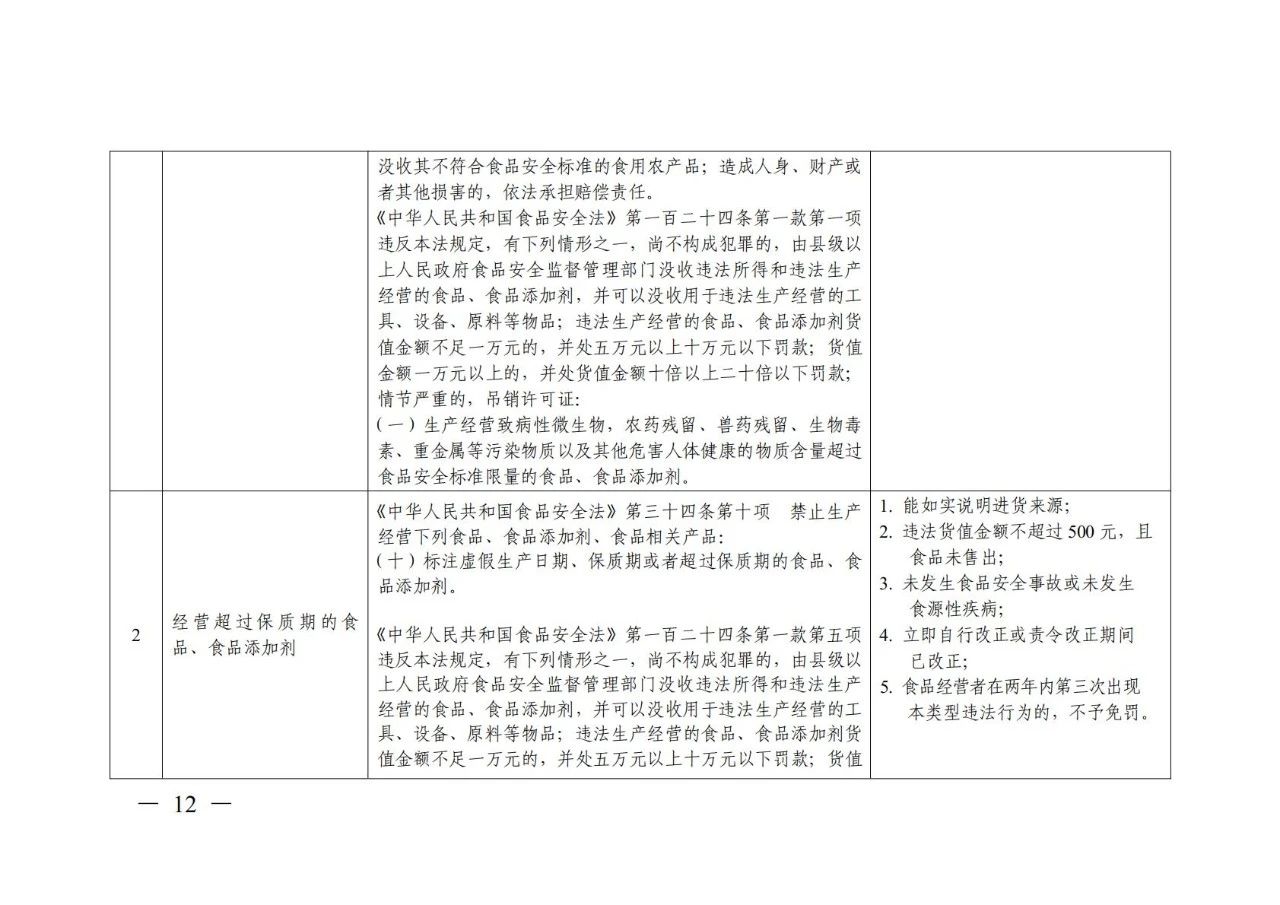
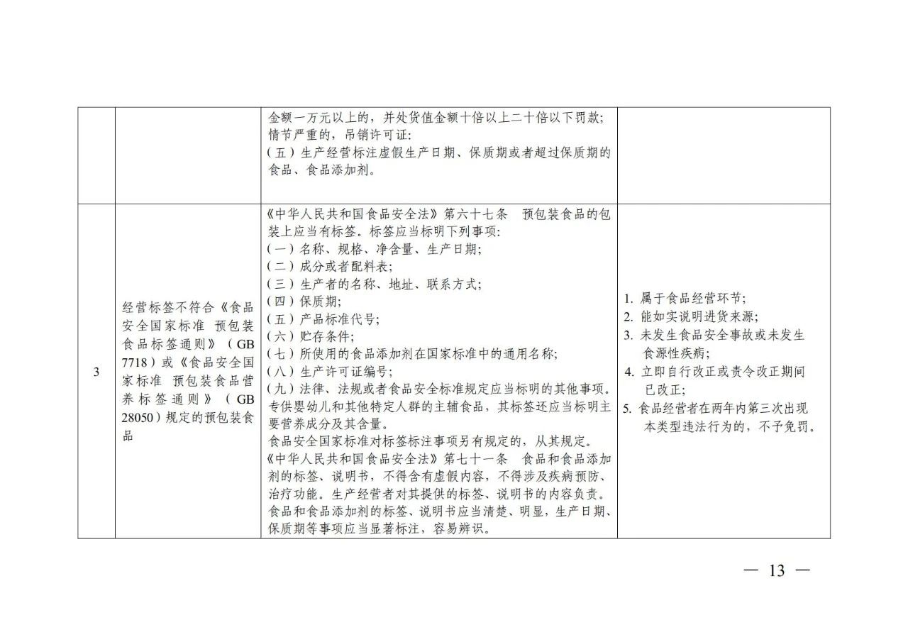
为落实《国务院关于进一步规范和监督罚款设定与实施的指导意见》(国发〔2024〕5号)要求,深入践行监管为民理念,积极推行服务型执法,规范涉企执法行为,激发经营主体活力,依据《中华人民共和国食品安全法》《中华人民共和国行政处罚法》《优化营商环境条例》等法律法规,市场监管总局制定了市场监管行政违法行为首违不罚、轻微免罚清单(一),现印发给你们,请结合实际认真贯彻落实。有关要求如下:
一、坚持依法行政。统筹高质量发展和高水平安全,统筹行政处罚法与相关部门法,坚持宽严相济、法理相融,严格规范公正文明执法。对严重侵害群众利益、突破安全底线的违法行为严惩重处,对符合《中华人民共和国行政处罚法》规定的不予处罚或可以不予处罚的行为“容错纠错”,实现轻微免罚、重违严惩、过罚相当。
二、坚持教育与处罚相结合。对当事人实施首违不罚、轻微免罚的,要责令其立即停止违法行为,广泛运用说服教育、劝导示范、指导约谈等方式,督促引导当事人积极整改,依法合规开展生产经营活动。对拒不改正或者改正后再犯的,结合实际依法处罚,做到让执法既有力度又有温度。
三、保障群众合法权益。对当事人实施首违不罚、轻微免罚的,要引导其依法退赔消费者损失;监督当事人依法履行召回义务,并对非法产品依法采取无害化处理、销毁等措施,避免再次流入市场。对发现不合格产品的,应当加大抽检和日常监管频次;对非法产品要追踪溯源,对不属于市场监管部门职能的,及时通报相关部门加强源头治理。
四、严格执法程序。立案前,对符合《市场监督管理行政处罚程序规定》不予立案情形的,办案机关应当填写《不予立案审批表》,阐明具体理由,并履行相关报批手续。立案后,发现符合本清单适用条件的,办案机关应当撰写《案件调查终结报告》,阐明具体理由,履行相关报批手续后,制发《不予行政处罚决定书》。
五、科学设定清单。各地市场监管部门可以结合本地实际,对本清单进行扩充,制发本地区的减罚免罚清单;减罚免罚条件可根据当地实际放宽。对于食品生产加工小作坊和食品摊贩,可参照本清单执行,各省级市场监管部门也可结合当地实际制定本辖区的食品生产加工小作坊和食品摊贩减罚免罚清单。
本清单将依据法律法规部门规章修订并结合执法实践进行动态调整。











豫公网安备 41040002000001号


