- 发文字号
- 索引号
- 005452065/2024-00008
- 发布日期
- 2024-01-31
- 主题分类
- 市政府部门
- 体裁分类
- 服务对象
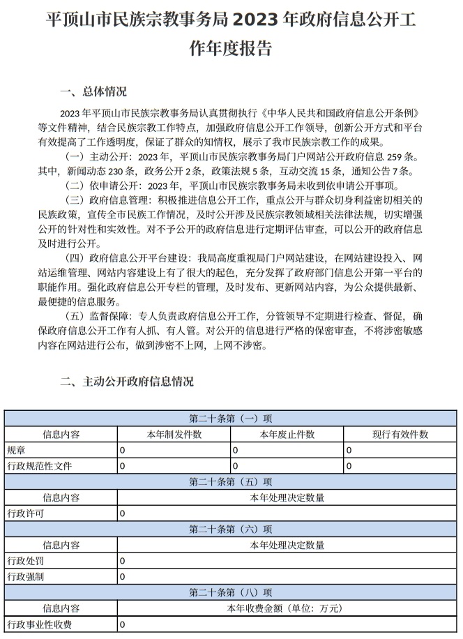
平顶山市民族宗教事务局2023年政府信息公开工作年度报告
发布日期:2024-01-31
浏览次数:
次浏览




豫公网安备 41040002000001号


